Fichier:ModifSchematic.PNG
De Wiki d'activités IMA
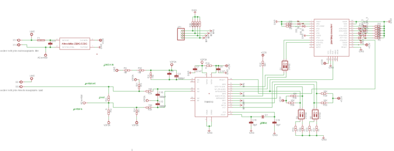
Révision datée du 24 février 2015 à 10:31 par Sfossaer (discussion | contributions) (Nouveau schématique après modification UART)
Taille de cet aperçu : 800 × 308 pixels. Autres résolutions : 320 × 123 pixels | 1 383 × 532 pixels.
Fichier d'origine (1 383 × 532 pixels, taille du fichier : 32 Kio, type MIME : image/png)
Nouveau schématique après modification UART
Historique du fichier
Cliquer sur une date et heure pour voir le fichier tel qu'il était à ce moment-là.
| Date et heure | Vignette | Dimensions | Utilisateur | Commentaire | |
|---|---|---|---|---|---|
| actuel | 24 février 2015 à 10:31 | 1 383 × 532 (32 Kio) | Sfossaer (discussion | contributions) | Nouveau schématique après modification UART |
- Vous ne pouvez pas remplacer ce fichier.
Utilisation du fichier
Aucune page n'utilise ce fichier.