Fichier:PWM ALTIUM.png
De Wiki d'activités IMA
Révision datée du 19 avril 2012 à 22:13 par Vmoigner (discussion | contributions) (PWM du système TILT)
Taille de cet aperçu : 800 × 426 pixels. Autres résolutions : 320 × 171 pixels | 1 049 × 559 pixels.
Fichier d'origine (1 049 × 559 pixels, taille du fichier : 61 Kio, type MIME : image/png)
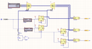
PWM du système TILT
Historique du fichier
Cliquer sur une date et heure pour voir le fichier tel qu'il était à ce moment-là.
| Date et heure | Vignette | Dimensions | Utilisateur | Commentaire | |
|---|---|---|---|---|---|
| actuel | 19 avril 2012 à 22:13 | 1 049 × 559 (61 Kio) | Vmoigner (discussion | contributions) | PWM du système TILT |
- Vous ne pouvez pas remplacer ce fichier.
Utilisation du fichier
La page suivante utilise ce fichier :