Fichier:Algo AP.png
De Wiki d'activités IMA
Révision datée du 4 mai 2012 à 13:48 par Ielhasna (discussion | contributions) (Algorithme de l'Access Point)
Taille de cet aperçu : 707 × 600 pixels. Autres résolutions : 283 × 240 pixels | 1 390 × 1 179 pixels.
Fichier d'origine (1 390 × 1 179 pixels, taille du fichier : 54 Kio, type MIME : image/png)
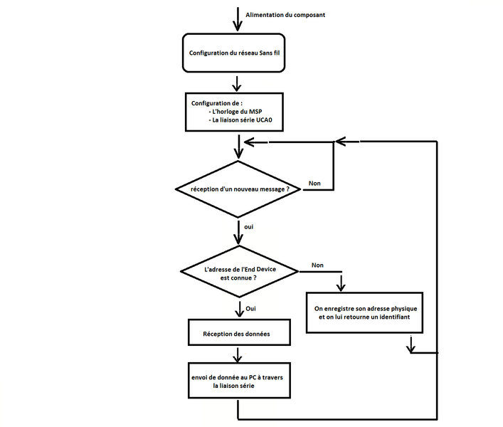
Algorithme de l'Access Point
Historique du fichier
Cliquer sur une date et heure pour voir le fichier tel qu'il était à ce moment-là.
| Date et heure | Vignette | Dimensions | Utilisateur | Commentaire | |
|---|---|---|---|---|---|
| actuel | 4 mai 2012 à 13:48 | 1 390 × 1 179 (54 Kio) | Ielhasna (discussion | contributions) | Algorithme de l'Access Point |
- Vous ne pouvez pas remplacer ce fichier.
Utilisation du fichier
La page suivante utilise ce fichier :