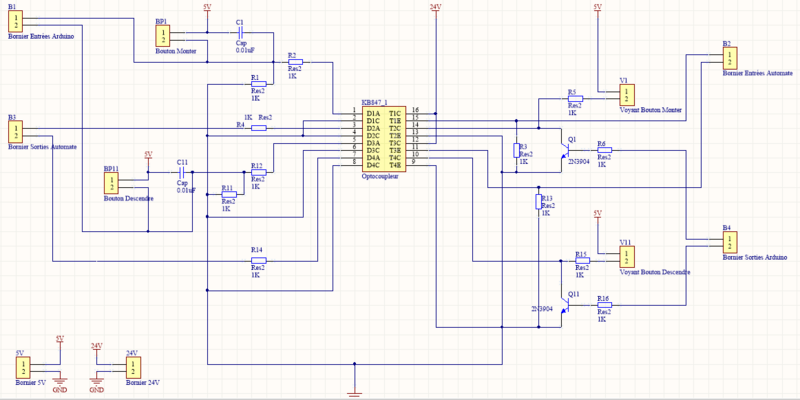
Fichier:Schema boutonsEtage.PNG
De Wiki d'activités IMA
Révision datée du 17 janvier 2016 à 17:43 par Rimbert (discussion | contributions)
Taille de cet aperçu : 800 × 400 pixels. Autres résolutions : 320 × 160 pixels | 1 162 × 581 pixels.
Fichier d'origine (1 162 × 581 pixels, taille du fichier : 63 Kio, type MIME : image/png)
Historique du fichier
Cliquer sur une date et heure pour voir le fichier tel qu'il était à ce moment-là.
| Date et heure | Vignette | Dimensions | Utilisateur | Commentaire | |
|---|---|---|---|---|---|
| actuel | 17 janvier 2016 à 17:43 | 1 162 × 581 (63 Kio) | Rimbert (discussion | contributions) |
- Vous ne pouvez pas remplacer ce fichier.
Utilisation du fichier
La page suivante utilise ce fichier :