Fichier:PWM1 OAG.png
De Wiki d'activités IMA
Révision datée du 28 mars 2016 à 17:00 par Omahieux (discussion | contributions) (Pulse width modulation)
Taille de cet aperçu : 800 × 334 pixels. Autres résolutions : 320 × 134 pixels | 1 200 × 501 pixels.
Fichier d'origine (1 200 × 501 pixels, taille du fichier : 362 Kio, type MIME : image/png)
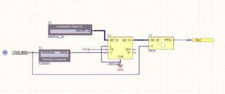
Pulse width modulation
Historique du fichier
Cliquer sur une date et heure pour voir le fichier tel qu'il était à ce moment-là.
| Date et heure | Vignette | Dimensions | Utilisateur | Commentaire | |
|---|---|---|---|---|---|
| actuel | 28 mars 2016 à 17:00 | 1 200 × 501 (362 Kio) | Omahieux (discussion | contributions) | Pulse width modulation |
- Vous ne pouvez pas remplacer ce fichier.
Utilisation du fichier
Le fichier suivant est un doublon de celui-ci (plus de détails) :
La page suivante utilise ce fichier :