Fichier:P6 2016 AF.PNG
De Wiki d'activités IMA
Révision datée du 10 mai 2016 à 09:25 par Vcharnet (discussion | contributions) (Analyse fonctionnelle du projet P6_2016)
Taille de cet aperçu : 449 × 599 pixels. Autres résolutions : 180 × 240 pixels | 1 280 × 1 707 pixels.
Fichier d'origine (1 280 × 1 707 pixels, taille du fichier : 68 Kio, type MIME : image/png)
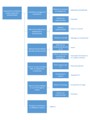
Analyse fonctionnelle du projet P6_2016
Historique du fichier
Cliquer sur une date et heure pour voir le fichier tel qu'il était à ce moment-là.
| Date et heure | Vignette | Dimensions | Utilisateur | Commentaire | |
|---|---|---|---|---|---|
| actuel | 10 mai 2016 à 09:25 | 1 280 × 1 707 (68 Kio) | Vcharnet (discussion | contributions) | Analyse fonctionnelle du projet P6_2016 |
- Vous ne pouvez pas remplacer ce fichier.
Utilisation du fichier
La page suivante utilise ce fichier :