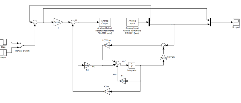
Fichier:Analogique machine.png
De Wiki d'activités IMA
Révision datée du 11 mai 2016 à 13:52 par Wjin (discussion | contributions)
Taille de cet aperçu : 800 × 343 pixels. Autres résolutions : 320 × 137 pixels | 1 143 × 490 pixels.
Fichier d'origine (1 143 × 490 pixels, taille du fichier : 17 Kio, type MIME : image/png)
Historique du fichier
Cliquer sur une date et heure pour voir le fichier tel qu'il était à ce moment-là.
| Date et heure | Vignette | Dimensions | Utilisateur | Commentaire | |
|---|---|---|---|---|---|
| actuel | 11 mai 2016 à 13:52 | 1 143 × 490 (17 Kio) | Wjin (discussion | contributions) |
- Vous ne pouvez pas remplacer ce fichier.
Utilisation du fichier
La page suivante utilise ce fichier :