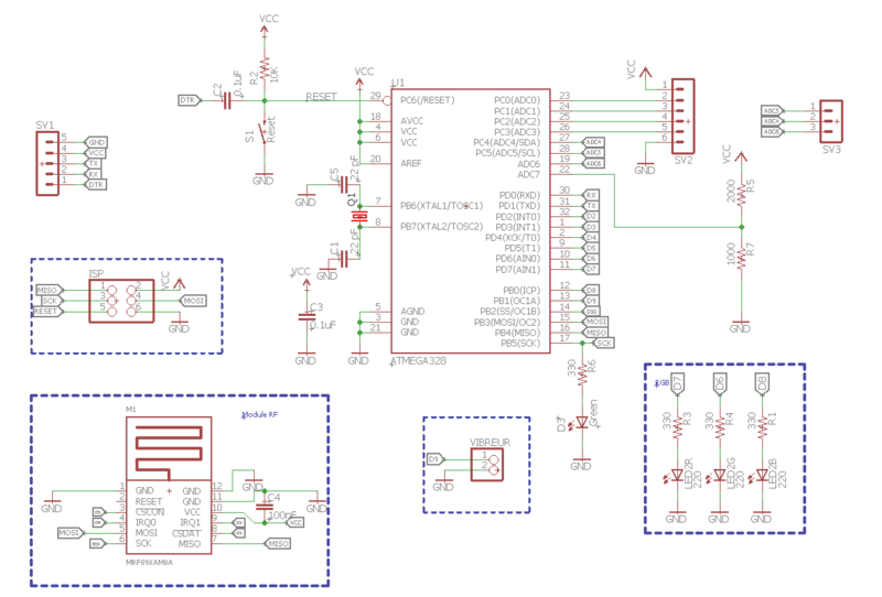
Fichier:Schematic geoffrey p3.PNG
De Wiki d'activités IMA
Révision datée du 26 février 2017 à 22:36 par Gpiekacz (discussion | contributions)
Taille de cet aperçu : 800 × 542 pixels. Autres résolutions : 320 × 217 pixels | 1 185 × 803 pixels.
Fichier d'origine (1 185 × 803 pixels, taille du fichier : 48 Kio, type MIME : image/png)
Historique du fichier
Cliquer sur une date et heure pour voir le fichier tel qu'il était à ce moment-là.
| Date et heure | Vignette | Dimensions | Utilisateur | Commentaire | |
|---|---|---|---|---|---|
| actuel | 26 février 2017 à 22:36 | 1 185 × 803 (48 Kio) | Gpiekacz (discussion | contributions) |
- Vous ne pouvez pas remplacer ce fichier.
Utilisation du fichier
La page suivante utilise ce fichier :