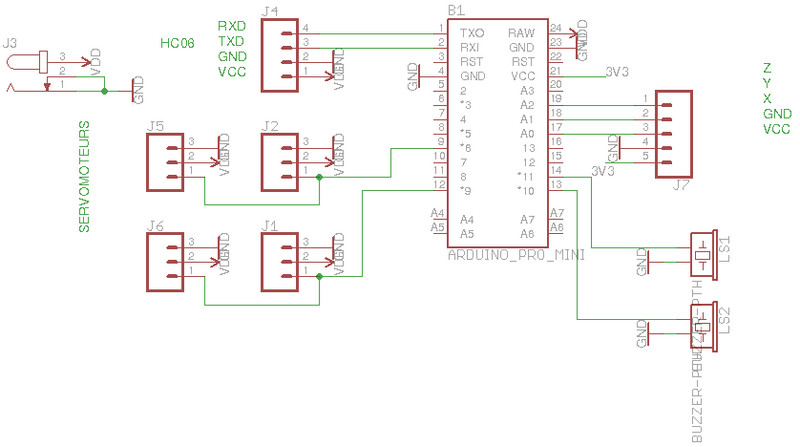
Fichier:PCB vagin VF schema.png
De Wiki d'activités IMA
Révision datée du 20 mai 2017 à 17:07 par Croussel (discussion | contributions)

Taille de cet aperçu : 800 × 447 pixels. Autres résolutions : 320 × 179 pixels | 838 × 468 pixels.
Fichier d'origine (838 × 468 pixels, taille du fichier : 12 Kio, type MIME : image/png)
Historique du fichier
Cliquer sur une date et heure pour voir le fichier tel qu'il était à ce moment-là.
Date et heure | Vignette | Dimensions | Utilisateur | Commentaire | |
---|---|---|---|---|---|
actuel | 20 mai 2017 à 17:07 | ![]() | 838 × 468 (12 Kio) | Croussel (discussion | contributions) |
- Vous ne pouvez pas remplacer ce fichier.
Utilisation du fichier
La page suivante utilise ce fichier :