Fichier:DNSSEC.png
De Wiki d'activités IMA
Révision datée du 23 novembre 2017 à 09:58 par Nung (discussion | contributions) (Validation de la mise en place du DNSSEC)
Taille de cet aperçu : 291 × 600 pixels. Autres résolutions : 116 × 240 pixels | 620 × 1 278 pixels.
Fichier d'origine (620 × 1 278 pixels, taille du fichier : 101 Kio, type MIME : image/png)
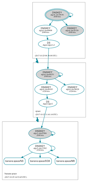
Validation de la mise en place du DNSSEC
Historique du fichier
Cliquer sur une date et heure pour voir le fichier tel qu'il était à ce moment-là.
| Date et heure | Vignette | Dimensions | Utilisateur | Commentaire | |
|---|---|---|---|---|---|
| actuel | 23 novembre 2017 à 09:58 | 620 × 1 278 (101 Kio) | Nung (discussion | contributions) | Validation de la mise en place du DNSSEC |
- Vous ne pouvez pas remplacer ce fichier.
Utilisation du fichier
La page suivante utilise ce fichier :