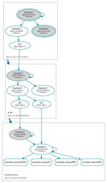
Fichier:Paixdieu.space-2017-11-29-15 32 36-UTC.png
De Wiki d'activités IMA
Révision datée du 29 novembre 2017 à 16:56 par Ndegouve (discussion | contributions) (DNSSEC PaixDieu.space)

Taille de cet aperçu : 351 × 598 pixels. Autres résolutions : 141 × 240 pixels | 756 × 1 289 pixels.
Fichier d'origine (756 × 1 289 pixels, taille du fichier : 125 Kio, type MIME : image/png)
DNSSEC PaixDieu.space
Historique du fichier
Cliquer sur une date et heure pour voir le fichier tel qu'il était à ce moment-là.
Date et heure | Vignette | Dimensions | Utilisateur | Commentaire | |
---|---|---|---|---|---|
actuel | 29 novembre 2017 à 16:56 | ![]() | 756 × 1 289 (125 Kio) | Ndegouve (discussion | contributions) | DNSSEC PaixDieu.space |
- Vous ne pouvez pas remplacer ce fichier.
Utilisation du fichier
La page suivante utilise ce fichier :