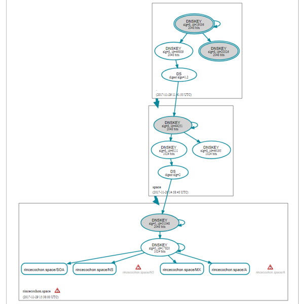
Fichier:Dns.png
De Wiki d'activités IMA
Révision datée du 4 décembre 2017 à 10:26 par Dcaestec (discussion | contributions)

Taille de cet aperçu : 590 × 599 pixels. Autres résolutions : 236 × 240 pixels | 871 × 885 pixels.
Fichier d'origine (871 × 885 pixels, taille du fichier : 65 Kio, type MIME : image/png)
Historique du fichier
Cliquer sur une date et heure pour voir le fichier tel qu'il était à ce moment-là.
Date et heure | Vignette | Dimensions | Utilisateur | Commentaire | |
---|---|---|---|---|---|
actuel | 4 décembre 2017 à 10:26 | ![]() | 871 × 885 (65 Kio) | Dcaestec (discussion | contributions) |
- Vous ne pouvez pas remplacer ce fichier.
Utilisation du fichier
La page suivante utilise ce fichier :