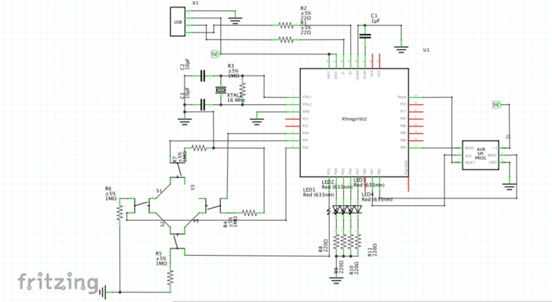
Fichier:Circuit 16u2.png
De Wiki d'activités IMA
Révision datée du 19 mars 2018 à 17:55 par Hcarlier (discussion | contributions)

Taille de cet aperçu : 800 × 438 pixels. Autres résolutions : 320 × 175 pixels | 1 692 × 926 pixels.
Fichier d'origine (1 692 × 926 pixels, taille du fichier : 182 Kio, type MIME : image/png)
Historique du fichier
Cliquer sur une date et heure pour voir le fichier tel qu'il était à ce moment-là.
Date et heure | Vignette | Dimensions | Utilisateur | Commentaire | |
---|---|---|---|---|---|
actuel | 19 mars 2018 à 17:55 | ![]() | 1 692 × 926 (182 Kio) | Hcarlier (discussion | contributions) |
- Vous ne pouvez pas remplacer ce fichier.
Utilisation du fichier
La page suivante utilise ce fichier :