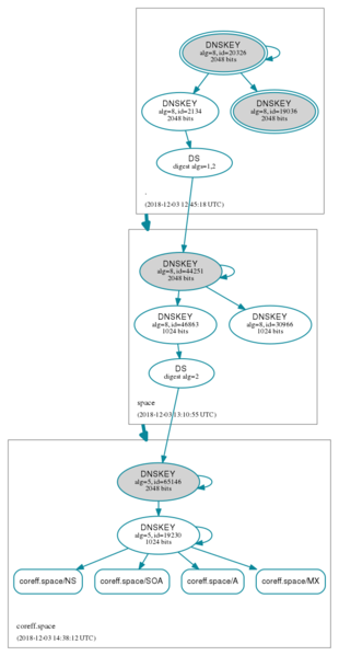
Fichier:DNSSECcoreff.png
De Wiki d'activités IMA
Révision datée du 9 décembre 2018 à 13:30 par Aovelacq (discussion | contributions)
Taille de cet aperçu : 310 × 599 pixels. Autres résolutions : 124 × 240 pixels | 667 × 1 289 pixels.
Fichier d'origine (667 × 1 289 pixels, taille du fichier : 121 Kio, type MIME : image/png)
Historique du fichier
Cliquer sur une date et heure pour voir le fichier tel qu'il était à ce moment-là.
| Date et heure | Vignette | Dimensions | Utilisateur | Commentaire | |
|---|---|---|---|---|---|
| actuel | 9 décembre 2018 à 13:30 | 667 × 1 289 (121 Kio) | Aovelacq (discussion | contributions) |
- Vous ne pouvez pas remplacer ce fichier.
Utilisation du fichier
La page suivante utilise ce fichier :