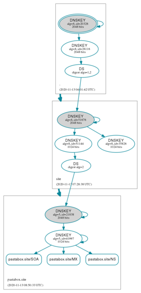
Fichier:Pastabox.site-2020-11-13-08 50 33-UTC.png
De Wiki d'activités IMA
Révision datée du 13 novembre 2020 à 09:37 par Tvitteco (discussion | contributions)
Taille de cet aperçu : 288 × 598 pixels. Autres résolutions : 115 × 240 pixels | 615 × 1 278 pixels.
Fichier d'origine (615 × 1 278 pixels, taille du fichier : 104 Kio, type MIME : image/png)
Historique du fichier
Cliquer sur une date et heure pour voir le fichier tel qu'il était à ce moment-là.
| Date et heure | Vignette | Dimensions | Utilisateur | Commentaire | |
|---|---|---|---|---|---|
| actuel | 13 novembre 2020 à 09:37 | 615 × 1 278 (104 Kio) | Tvitteco (discussion | contributions) |
- Vous ne pouvez pas remplacer ce fichier.
Utilisation du fichier
La page suivante utilise ce fichier :