Fichier:Jvaessen 2013 05 05 09 36.JPG

De Wiki d'activités IMA
Révision datée du 5 mai 2013 à 07:46 par Jvaessen (discussion | contributions) (Schéma tutoriel)
(diff) ← Version précédente | Voir la version actuelle (diff) | Version suivante → (diff)
Fichier d'origine(1 384 × 312 pixels, taille du fichier : 74 Kio, type MIME : image/jpeg)

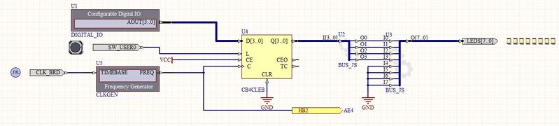
Schéma tutoriel

Historique du fichier

Cliquer sur une date et heure pour voir le fichier tel qu'il était à ce moment-là.

Date et heureVignetteDimensionsUtilisateurCommentaire
actuel5 mai 2013 à 07:46Vignette pour la version du 5 mai 2013 à 07:461 384 × 312 (74 Kio)Jvaessen (discussion | contributions)Schéma tutoriel
  • Vous ne pouvez pas remplacer ce fichier.

Aucune page n'utilise ce fichier.

Métadonnées