Fichier:Pra diagrams.png
De Wiki d'activités IMA
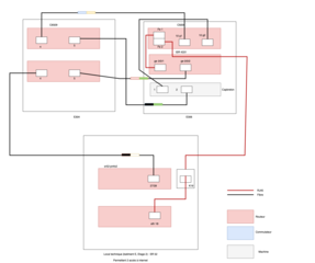
Révision datée du 11 octobre 2021 à 16:55 par Atetia (discussion | contributions) (Première architecture réseau mise en place par l'équipe câblage. Nous nous sommes chargé de documenter précisément le cablage réaliséé)

Taille de cet aperçu : 717 × 600 pixels. Autres résolutions : 287 × 240 pixels | 1 434 × 1 200 pixels.
Fichier d'origine (1 434 × 1 200 pixels, taille du fichier : 70 Kio, type MIME : image/png)
Première architecture réseau mise en place par l'équipe câblage. Nous nous sommes chargé de documenter précisément le cablage réaliséé
Historique du fichier
Cliquer sur une date et heure pour voir le fichier tel qu'il était à ce moment-là.
Date et heure | Vignette | Dimensions | Utilisateur | Commentaire | |
---|---|---|---|---|---|
actuel | 11 octobre 2021 à 16:55 | ![]() | 1 434 × 1 200 (70 Kio) | Atetia (discussion | contributions) | Première architecture réseau mise en place par l'équipe câblage. Nous nous sommes chargé de documenter précisément le cablage réaliséé |
- Vous ne pouvez pas remplacer ce fichier.
Utilisation du fichier
Les 2 pages suivantes utilisent ce fichier :