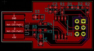
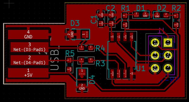
Fichier:2021 ATtiny85 cms USB pcb.JPG
De Wiki d'activités IMA
Révision datée du 9 décembre 2021 à 10:47 par Aboe (discussion | contributions) (Routage carte ATtiny85 connexion USB)
Taille de cet aperçu : 800 × 435 pixels. Autres résolutions : 320 × 174 pixels | 1 510 × 821 pixels.
Fichier d'origine (1 510 × 821 pixels, taille du fichier : 195 Kio, type MIME : image/jpeg)
Routage carte ATtiny85 connexion USB
Historique du fichier
Cliquer sur une date et heure pour voir le fichier tel qu'il était à ce moment-là.
| Date et heure | Vignette | Dimensions | Utilisateur | Commentaire | |
|---|---|---|---|---|---|
| actuel | 9 décembre 2021 à 10:47 | 1 510 × 821 (195 Kio) | Aboe (discussion | contributions) | Routage carte ATtiny85 connexion USB |
- Vous ne pouvez pas remplacer ce fichier.
Utilisation du fichier
Aucune page n'utilise ce fichier.