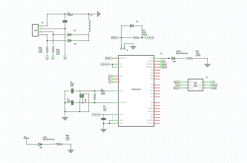
Fichier:2021 ES G3 B8 schema.png
De Wiki d'activités IMA
Révision datée du 10 décembre 2021 à 15:21 par Athomasg (discussion | contributions)
Taille de cet aperçu : 800 × 530 pixels. Autres résolutions : 320 × 212 pixels | 1 169 × 774 pixels.
Fichier d'origine (1 169 × 774 pixels, taille du fichier : 117 Kio, type MIME : image/png)
Historique du fichier
Cliquer sur une date et heure pour voir le fichier tel qu'il était à ce moment-là.
| Date et heure | Vignette | Dimensions | Utilisateur | Commentaire | |
|---|---|---|---|---|---|
| actuel | 10 décembre 2021 à 15:21 | 1 169 × 774 (117 Kio) | Athomasg (discussion | contributions) |
- Vous ne pouvez pas remplacer ce fichier.
Utilisation du fichier
La page suivante utilise ce fichier :