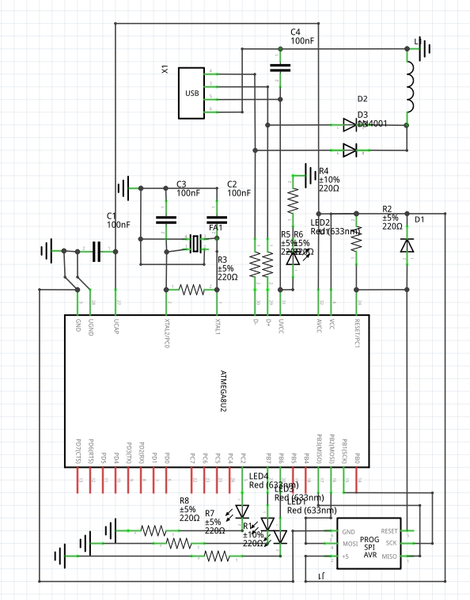
Fichier:2021 ES 2 8 schema.png
De Wiki d'activités IMA
Révision datée du 17 décembre 2021 à 18:56 par Tdamase (discussion | contributions)
Taille de cet aperçu : 470 × 600 pixels. Autres résolutions : 188 × 240 pixels | 594 × 758 pixels.
Fichier d'origine (594 × 758 pixels, taille du fichier : 98 Kio, type MIME : image/png)
Historique du fichier
Cliquer sur une date et heure pour voir le fichier tel qu'il était à ce moment-là.
| Date et heure | Vignette | Dimensions | Utilisateur | Commentaire | |
|---|---|---|---|---|---|
| actuel | 17 décembre 2021 à 18:56 | 594 × 758 (98 Kio) | Tdamase (discussion | contributions) |
- Vous ne pouvez pas remplacer ce fichier.
Utilisation du fichier
La page suivante utilise ce fichier :