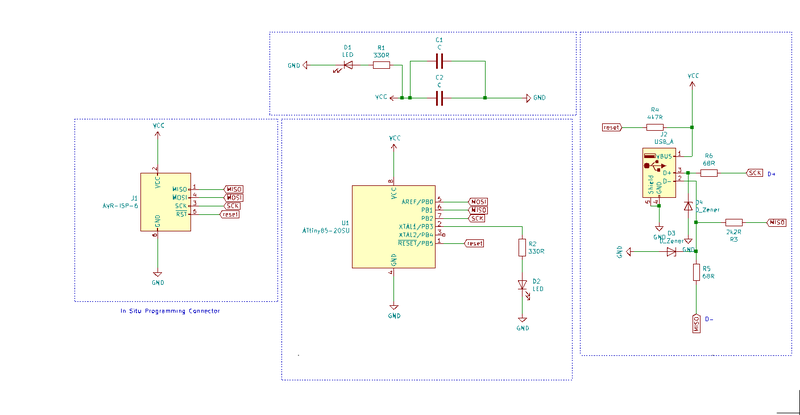
Fichier:2022 ES 01 02 schema.png
De Wiki d'activités IMA
Révision datée du 23 septembre 2022 à 17:14 par Mauffray (discussion | contributions)
Taille de cet aperçu : 800 × 415 pixels. Autres résolutions : 320 × 166 pixels | 1 407 × 730 pixels.
Fichier d'origine (1 407 × 730 pixels, taille du fichier : 18 Kio, type MIME : image/png)
Historique du fichier
Cliquer sur une date et heure pour voir le fichier tel qu'il était à ce moment-là.
| Date et heure | Vignette | Dimensions | Utilisateur | Commentaire | |
|---|---|---|---|---|---|
| actuel | 23 septembre 2022 à 17:14 | 1 407 × 730 (18 Kio) | Mauffray (discussion | contributions) |
- Vous ne pouvez pas remplacer ce fichier.
Utilisation du fichier
La page suivante utilise ce fichier :