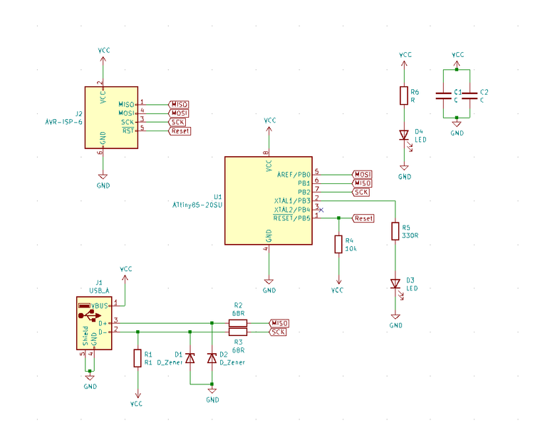
Fichier:2022 ES 03 02 schema.png
De Wiki d'activités IMA
Révision datée du 17 octobre 2022 à 18:49 par Eramili (discussion | contributions)
Taille de cet aperçu : 786 × 600 pixels. Autres résolutions : 315 × 240 pixels | 1 073 × 819 pixels.
Fichier d'origine (1 073 × 819 pixels, taille du fichier : 15 Kio, type MIME : image/png)
Historique du fichier
Cliquer sur une date et heure pour voir le fichier tel qu'il était à ce moment-là.
| Date et heure | Vignette | Dimensions | Utilisateur | Commentaire | |
|---|---|---|---|---|---|
| actuel | 17 octobre 2022 à 18:49 | 1 073 × 819 (15 Kio) | Eramili (discussion | contributions) |
- Vous ne pouvez pas remplacer ce fichier.
Utilisation du fichier
La page suivante utilise ce fichier :