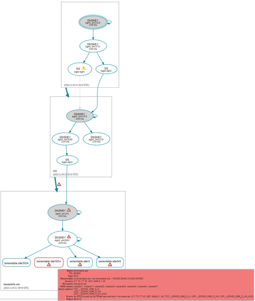
Fichier:DNS-viz lamentable.png
De Wiki d'activités IMA
Révision datée du 30 novembre 2022 à 23:48 par Ajonard (discussion | contributions) (DNS-viz_lamentable)
Taille de cet aperçu : 508 × 600 pixels. Autres résolutions : 203 × 240 pixels | 1 072 × 1 266 pixels.
Fichier d'origine (1 072 × 1 266 pixels, taille du fichier : 63 Kio, type MIME : image/png)
DNS-viz_lamentable
Historique du fichier
Cliquer sur une date et heure pour voir le fichier tel qu'il était à ce moment-là.
| Date et heure | Vignette | Dimensions | Utilisateur | Commentaire | |
|---|---|---|---|---|---|
| actuel | 30 novembre 2022 à 23:48 | 1 072 × 1 266 (63 Kio) | Ajonard (discussion | contributions) | DNS-viz_lamentable |
- Vous ne pouvez pas remplacer ce fichier.
Utilisation du fichier
La page suivante utilise ce fichier :