Fichier:Schematic.png
De Wiki d'activités IMA
Révision datée du 13 décembre 2013 à 14:00 par Nhusse (discussion | contributions) (a téléversé une nouvelle version de « Fichier:Schematic.png »)
Taille de cet aperçu : 800 × 401 pixels. Autres résolutions : 320 × 161 pixels | 2 296 × 1 152 pixels.
Fichier d'origine (2 296 × 1 152 pixels, taille du fichier : 34 Kio, type MIME : image/png)
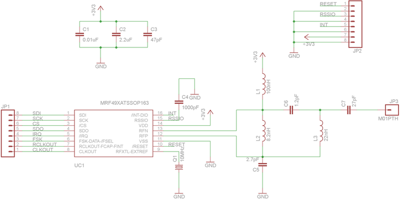
Schematic - Capteur Communicant Intelligent V1 Nicolas Husse / Chalaux Bastien
Historique du fichier
Cliquer sur une date et heure pour voir le fichier tel qu'il était à ce moment-là.
| Date et heure | Vignette | Dimensions | Utilisateur | Commentaire | |
|---|---|---|---|---|---|
| actuel | 23 juin 2017 à 06:56 | 2 296 × 1 152 (34 Kio) | Rtoin (discussion | contributions) | Version du 13 décembre 2013 à 14:00 rétablie | |
| 23 juin 2017 à 06:55 | 953 × 665 (38 Kio) | Rtoin (discussion | contributions) | |||
| 13 décembre 2013 à 14:00 | 2 296 × 1 152 (34 Kio) | Nhusse (discussion | contributions) | |||
| 10 décembre 2013 à 14:14 | 1 351 × 715 (18 Kio) | Nhusse (discussion | contributions) | Schematic - Capteur Communicant Intelligent V1 Nicolas Husse / Chalaux Bastien |
- Vous ne pouvez pas remplacer ce fichier.
Utilisation du fichier
La page suivante utilise ce fichier :