P1 IOT 2017
Sommaire
- 1 Présentation du sujet
- 2 Réalisation
- 2.1 Rfduino & Montage
- 2.2 Android
- 2.3 Matériel utilisé
- 2.4 Suivi de réalisation
- 2.5 Détail du travail de la première séance
- 2.6 Détail du travail de la deuxième séance
- 2.7 Détail du travail de la troisième séance
- 2.8 Détail du travail de la quatrième séance
- 2.9 Détail du travail de la cinquième séance
- 2.10 Détail du travail de la sixième séance
- 3 Rendu
Présentation du sujet
Contexte
Le plaisir connecté : Comment sécuriser vos relations sexuelles à distance par le truchement d'un objet vibrant sous votre contrôle ? Nous avons la réponse : Le gode connecté Séxurito1.0
Ce gode a pour vocation d'être dédié à votre plaisir. Il permet de contrôler votre gode à distance sans stockage de données par une société tierce. Votre plaisir en toute sécurité !
Un voyage d'affaire au Canada de deux semaines ? Vous avez peur que votre conjoint s'ennuie ? Pas de problème avec Séxurito1.0
Description du projet
Sexurito est un objet dédié à votre plaisir. Avec ses 19cms (...) et sa technologie de contrôle de pointe, Sexurito brisera toutes les barrières et vous emmènera au 7ème ciel !
Votre gode connecté sera sécurisé (wip), et uniquement contrôlable par vous grâce à sa technologie de pointe basé sur les radiofréquences.
Sexurito permettra d'obtenir avec sa microélectronique des informations en temps réel sur l'humidité, la température, le nombre de va-et-vient (en travaux) et l'orientation (en travaux) de votre jouet.
Grâce à deux moteurs puissants, il sera possible de faire vibrer et de contrôler la vibration de l'appareil.
Analysez vos données, comparez vos résultats, maximisez votre plaisir !
Sexurito, c'est l'assurance d'une bonne soirée !
But réel
Créer un objet connecté (gode) pouvant être contrôlé à distance et en toute sécurité. // Edit : Sécurité oui et non
L'objet sera muni d'un moteur vibrant de puissance réglable // Edit : 2 moteurs vibrants
L'objet sera muni de capteurs pouvant être lus par l'utilisateur
L'objet sera muni d'un RFduino -> connexion Bluetooth et communication avec un système Android
Une théorie sur la connexion sécurisée sera émise // Edit : Pas encore
Réalisation
Rfduino & Montage
Voici les pièces utilisées (soyez surpris :o) :
De gauche à droite : Piles, RFduino, Capteur BME280, Circuit + moteurs vibrants
Et hop, montage :
Presque aussi bien que des LEGO
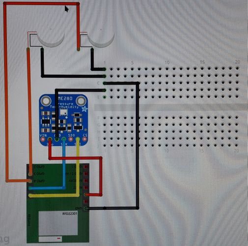
Schéma de montage :
Pour les électroniciens motivés
Schéma de montage plus compréhensible:
Pour les autres
Code Arduino :
#include <RFduinoBLE.h> #include <Adafruit_Sensor.h> #include <Adafruit_BME280.h> #define SEALEVELPRESSURE_HPA (1013.25) Adafruit_BME280 bme; // I2C char type[1];
void setup() {
RFduinoBLE.advertisementData = "CouDow"; // shouldnt be more than 10 characters long
RFduinoBLE.deviceName = "Timer"; // name of your RFduino. Will appear when other BLE enabled devices search for it
RFduinoBLE.begin(); // begin
bme.begin();
}
void loop() {
type[0] = 't';
RFduinoBLE.send(type,1);
RFduinoBLE.send(bme.readTemperature());
type[0] = 'p';
RFduinoBLE.send(type,1);
delay(500);
RFduinoBLE.send(bme.readPressure());
delay(500);
type[0] = 'h';
RFduinoBLE.send(type,1);
delay(500);
RFduinoBLE.send(bme.readHumidity());
delay(500); // delay for 3 seconds
}
int moteurState = 0;
void RFduinoBLE_onReceive(char *data, int len) {
Serial.println(data[0]);
moteurState = digitalRead(moteur1);
Serial.println(moteurState);
if (moteurState == HIGH) {
Serial.println("To LOW");
digitalWrite(moteur1, LOW);
digitalWrite(moteur2, LOW);
} else {
Serial.println("To HIGH");
digitalWrite(moteur1, HIGH);
digitalWrite(moteur2, HIGH);
}
Android
Vous trouverez tout le code de l'application android ici
Mais on met une image pour le geste
Matériel utilisé
- 2 piles "AAA"
- Moteurs vibrants *2
- RFduiono
- Capteur Température/Humidité/Pression BME I2C/SPI 19.0mm x 18.0mm x 3.0mm
- 10 DOF (en fait non)
- Un Gode en PLA et un autre plus simple à utiliser
Suivi de réalisation
| Séance 1 (08/01/2018) | Début de projet, formation d'une équipe sans morale, conception de l'objet, sélection de matériel, configuration des logiciels. |
|---|---|
| Séance 2 (09/01/2018) | Communication RFduino-Androîd, début de développement. |
| Séance 3 (16/01/2018) | Réponses des capteurs à distance, disgn primaire du wiki |
| Séance 4 (17/01/2018) | Code, création circuit et pause café. |
| Séance 5 (22/01/2018) | Circuit terminé et gode en approche. |
| Séance 6 (24/01/2018) | Poster + assemblage |
Détail du travail de la première séance
Suivi du petit cours sympathique
Formation d'un binôme improbable
Choix d'un sujet improbable
Réflexion sur le sujet improbable
Choix des capteurs du sujet improbable
Détail du travail de la deuxième séance
Du Coooooooooooooooooooooooooooooooooooooooooooooooooooooooooooooode (beaucoup d'Android)
Détail du travail de la troisième séance
Construction du code
Réglage des compatibilités arduino/version/composant
Avancement du wiki
Détail du travail de la quatrième séance
Programmation Arduino / Android
Création du circuit sur PC
Détail du travail de la cinquième séance
Soudure sur circuit des composants
Tests de programme
Rectifications
Design Penis 2 :
Détail du travail de la sixième séance
Poster :o
Rendu
Poster
Version électronique du poster :
Fichiers rendus
Notre application : Media:2017_IOT_P0_application.zip
