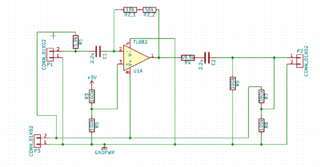
Fichier:Sch ampli mic.PNG
De Wiki d'activités IMA
Révision datée du 9 février 2016 à 16:48 par Vpiat (discussion | contributions)
Taille de cet aperçu : 800 × 417 pixels. Autres résolutions : 320 × 167 pixels | 1 249 × 651 pixels.
Fichier d'origine (1 249 × 651 pixels, taille du fichier : 29 Kio, type MIME : image/png)
Historique du fichier
Cliquer sur une date et heure pour voir le fichier tel qu'il était à ce moment-là.
| Date et heure | Vignette | Dimensions | Utilisateur | Commentaire | |
|---|---|---|---|---|---|
| actuel | 9 février 2016 à 16:48 | 1 249 × 651 (29 Kio) | Vpiat (discussion | contributions) |
- Vous ne pouvez pas remplacer ce fichier.
Utilisation du fichier
La page suivante utilise ce fichier :