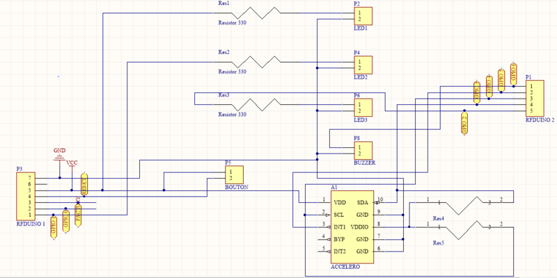
Fichier:Finalproto sch.PNG
De Wiki d'activités IMA
Révision datée du 16 mars 2017 à 08:30 par Flefevre (discussion | contributions)
Taille de cet aperçu : 800 × 400 pixels. Autres résolutions : 320 × 160 pixels | 1 123 × 562 pixels.
Fichier d'origine (1 123 × 562 pixels, taille du fichier : 52 Kio, type MIME : image/png)
Historique du fichier
Cliquer sur une date et heure pour voir le fichier tel qu'il était à ce moment-là.
| Date et heure | Vignette | Dimensions | Utilisateur | Commentaire | |
|---|---|---|---|---|---|
| actuel | 16 mars 2017 à 08:30 | 1 123 × 562 (52 Kio) | Flefevre (discussion | contributions) |
- Vous ne pouvez pas remplacer ce fichier.
Utilisation du fichier
La page suivante utilise ce fichier :