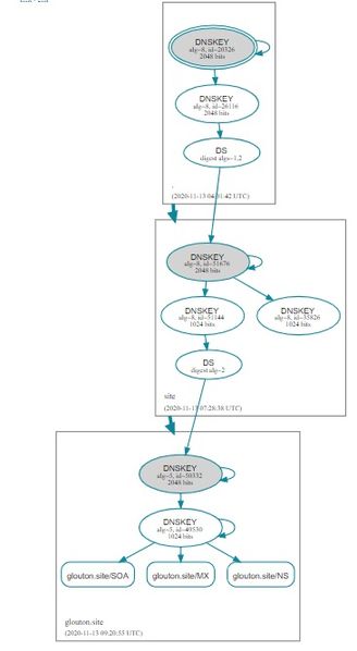
Fichier:DnsvizSAM.jpeg
De Wiki d'activités IMA
Révision datée du 12 décembre 2020 à 18:19 par Scramett (discussion | contributions)
Taille de cet aperçu : 328 × 598 pixels. Autres résolutions : 131 × 240 pixels | 365 × 666 pixels.
Fichier d'origine (365 × 666 pixels, taille du fichier : 43 Kio, type MIME : image/jpeg)
Historique du fichier
Cliquer sur une date et heure pour voir le fichier tel qu'il était à ce moment-là.
| Date et heure | Vignette | Dimensions | Utilisateur | Commentaire | |
|---|---|---|---|---|---|
| actuel | 12 décembre 2020 à 18:19 | 365 × 666 (43 Kio) | Scramett (discussion | contributions) |
- Vous ne pouvez pas remplacer ce fichier.
Utilisation du fichier
La page suivante utilise ce fichier :