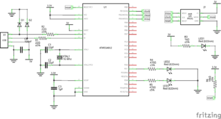
Fichier:Schema electronique dut&elh.png
De Wiki d'activités IMA
Révision datée du 12 décembre 2021 à 03:38 par Adutilly (discussion | contributions) (schema electronique)
Taille de cet aperçu : 800 × 429 pixels. Autres résolutions : 320 × 172 pixels | 1 554 × 834 pixels.
Fichier d'origine (1 554 × 834 pixels, taille du fichier : 148 Kio, type MIME : image/png)
schema electronique
Historique du fichier
Cliquer sur une date et heure pour voir le fichier tel qu'il était à ce moment-là.
| Date et heure | Vignette | Dimensions | Utilisateur | Commentaire | |
|---|---|---|---|---|---|
| actuel | 12 décembre 2021 à 03:38 | 1 554 × 834 (148 Kio) | Adutilly (discussion | contributions) | schema electronique |
- Vous ne pouvez pas remplacer ce fichier.
Utilisation du fichier
Le fichier suivant est un doublon de celui-ci (plus de détails) :
La page suivante utilise ce fichier :