Fichier:2021 ES G3 B4 schema.png
De Wiki d'activités IMA
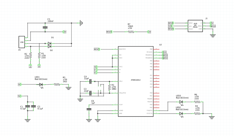
Révision datée du 16 décembre 2021 à 17:01 par Lbonning (discussion | contributions) (Schema de la carte. Louis Bonningre - Skander Baccar)
Taille de cet aperçu : 800 × 465 pixels. Autres résolutions : 320 × 186 pixels | 2 882 × 1 676 pixels.
Fichier d'origine (2 882 × 1 676 pixels, taille du fichier : 486 Kio, type MIME : image/png)
Schema de la carte. Louis Bonningre - Skander Baccar
Historique du fichier
Cliquer sur une date et heure pour voir le fichier tel qu'il était à ce moment-là.
| Date et heure | Vignette | Dimensions | Utilisateur | Commentaire | |
|---|---|---|---|---|---|
| actuel | 16 décembre 2021 à 17:01 | 2 882 × 1 676 (486 Kio) | Lbonning (discussion | contributions) | Schema de la carte. Louis Bonningre - Skander Baccar |
- Vous ne pouvez pas remplacer ce fichier.
Utilisation du fichier
La page suivante utilise ce fichier :