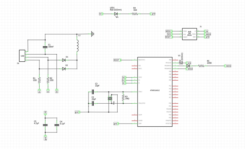
Fichier:2021 ES 03 01 schema.png
De Wiki d'activités IMA
Révision datée du 17 décembre 2021 à 11:01 par Mverstre (discussion | contributions)
Taille de cet aperçu : 800 × 486 pixels. Autres résolutions : 320 × 194 pixels | 1 791 × 1 088 pixels.
Fichier d'origine (1 791 × 1 088 pixels, taille du fichier : 486 Kio, type MIME : image/png)
Historique du fichier
Cliquer sur une date et heure pour voir le fichier tel qu'il était à ce moment-là.
| Date et heure | Vignette | Dimensions | Utilisateur | Commentaire | |
|---|---|---|---|---|---|
| actuel | 17 décembre 2021 à 11:01 | 1 791 × 1 088 (486 Kio) | Mverstre (discussion | contributions) |
- Vous ne pouvez pas remplacer ce fichier.
Utilisation du fichier
La page suivante utilise ce fichier :