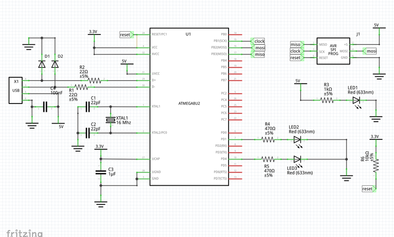
Fichier:2021 ES 01 06 schema.png
De Wiki d'activités IMA
Révision datée du 17 décembre 2021 à 18:54 par Troussel (discussion | contributions)
Taille de cet aperçu : 800 × 481 pixels. Autres résolutions : 320 × 192 pixels | 1 346 × 809 pixels.
Fichier d'origine (1 346 × 809 pixels, taille du fichier : 185 Kio, type MIME : image/png)
Historique du fichier
Cliquer sur une date et heure pour voir le fichier tel qu'il était à ce moment-là.
| Date et heure | Vignette | Dimensions | Utilisateur | Commentaire | |
|---|---|---|---|---|---|
| actuel | 17 décembre 2021 à 18:54 | 1 346 × 809 (185 Kio) | Troussel (discussion | contributions) |
- Vous ne pouvez pas remplacer ce fichier.
Utilisation du fichier
La page suivante utilise ce fichier :