Fichier:2021 ES 2 1 PCB.jpg

De Wiki d'activités IMA
Révision datée du 27 décembre 2021 à 14:08 par Mlaigle (discussion | contributions) (routage de notre carte)
(diff) ← Version précédente | Voir la version actuelle (diff) | Version suivante → (diff)
Fichier d'origine(4 032 × 1 929 pixels, taille du fichier : 1,05 Mio, type MIME : image/jpeg)

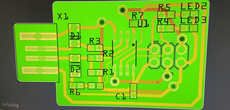
routage de notre carte

Historique du fichier

Cliquer sur une date et heure pour voir le fichier tel qu'il était à ce moment-là.

Date et heureVignetteDimensionsUtilisateurCommentaire
actuel27 décembre 2021 à 14:10Vignette pour la version du 27 décembre 2021 à 14:104 032 × 1 929 (1,05 Mio)Mlaigle (discussion | contributions)routage de notre carte
27 décembre 2021 à 14:08Vignette pour la version du 27 décembre 2021 à 14:084 032 × 1 929 (1,05 Mio)Mlaigle (discussion | contributions)routage de notre carte
  • Vous ne pouvez pas remplacer ce fichier.

La page suivante utilise ce fichier :

Métadonnées