Fichier:2022 ES 01 08 schema.png
De Wiki d'activités IMA
Révision datée du 23 septembre 2022 à 17:14 par Cansel (discussion | contributions) (schéma de la clef USB)

Taille de cet aperçu : 703 × 600 pixels. Autres résolutions : 281 × 240 pixels | 933 × 796 pixels.
Fichier d'origine (933 × 796 pixels, taille du fichier : 17 Kio, type MIME : image/png)
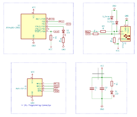
schéma de la clef USB
Historique du fichier
Cliquer sur une date et heure pour voir le fichier tel qu'il était à ce moment-là.
Date et heure | Vignette | Dimensions | Utilisateur | Commentaire | |
---|---|---|---|---|---|
actuel | 27 octobre 2022 à 13:56 | ![]() | 933 × 796 (17 Kio) | Cansel (discussion | contributions) | |
23 septembre 2022 à 17:14 | ![]() | 1 026 × 733 (13 Kio) | Cansel (discussion | contributions) | schéma de la clef USB |
- Vous ne pouvez pas remplacer ce fichier.
Utilisation du fichier
La page suivante utilise ce fichier :