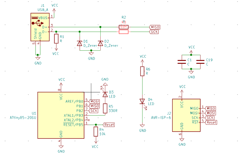
Fichier:2022 ES 03 07 schema.png
De Wiki d'activités IMA
Révision datée du 30 septembre 2022 à 17:26 par Vsoki (discussion | contributions)
Taille de cet aperçu : 800 × 496 pixels. Autres résolutions : 320 × 198 pixels | 1 121 × 695 pixels.
Fichier d'origine (1 121 × 695 pixels, taille du fichier : 16 Kio, type MIME : image/png)
Historique du fichier
Cliquer sur une date et heure pour voir le fichier tel qu'il était à ce moment-là.
| Date et heure | Vignette | Dimensions | Utilisateur | Commentaire | |
|---|---|---|---|---|---|
| actuel | 30 septembre 2022 à 17:26 | 1 121 × 695 (16 Kio) | Vsoki (discussion | contributions) |
- Vous ne pouvez pas remplacer ce fichier.
Utilisation du fichier
La page suivante utilise ce fichier :