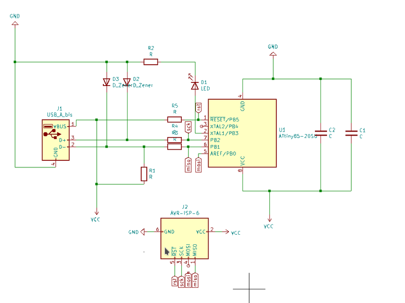
Fichier:2022 ES 02 08 schema.png
De Wiki d'activités IMA
Révision datée du 21 octobre 2022 à 16:39 par Nlemoine (discussion | contributions)
Taille de cet aperçu : 800 × 599 pixels. Autres résolutions : 320 × 240 pixels | 1 007 × 754 pixels.
Fichier d'origine (1 007 × 754 pixels, taille du fichier : 13 Kio, type MIME : image/png)
Historique du fichier
Cliquer sur une date et heure pour voir le fichier tel qu'il était à ce moment-là.
| Date et heure | Vignette | Dimensions | Utilisateur | Commentaire | |
|---|---|---|---|---|---|
| actuel | 21 octobre 2022 à 16:39 | 1 007 × 754 (13 Kio) | Nlemoine (discussion | contributions) |
- Vous ne pouvez pas remplacer ce fichier.
Utilisation du fichier
La page suivante utilise ce fichier :